嘎洒镇最新疫情动态及政府通知公告 10月6日景洪新增确诊病例4例(洪湖确诊病例)景洪市发布关于新增4例新冠肺炎阳性感染者活动轨迹的通告活动轨迹病例6:女,25岁,系告庄西双景管控区人员,在管控...... admin2026-02-08
31省份疫情最新数据:本土新增病例通报,本土确诊病例查询 31省本土新增多少例 月13日0—24时,31省区市报告新增新冠肺炎确诊病例57例,其中本土病例38例(北京36例,辽宁2例),境外输入病例19例(广东17例,上海1例... admin2026-02-08
上海疫情最新消息,防控成果如何了? 上海全市16个区均实现社会面清零,大上海的烟火气正在回来上海全市16个区均实现社会面清零,大上海的烟火气正在逐步回归。随着上海市疫情防控工... admin2026-02-08
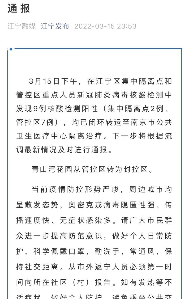
南京江宁发现1例阳性病例,最新疫情通报和活动轨迹 朝阳客运站开往嘉定西停运了吗?为进一步强化疫情防控措施,配合疫情防控工作,上海市客运站自明日(3月14日)起将全部暂停营运。开通... admin2026-02-08
疫情最新消息,现在疫情怎么样了 “新冠”话题作文可用素材1、新冠话题作文可用素材如下:教育反思与成长感悟:2020年寒假因疫情变得不寻常,孩子们意识到往日寻常的奔跑、上学等如今成为期待,从而...... admin2026-02-08
湖北疫情最新通报:新增本土5例确诊,无症状11例 10月26日武汉疫情新增了多少病例(武汉疫情今天新增病例) 月26日武汉疫情新增了多少病例10月26日0—24时,武汉市新增19例本土无症状感染者和6例输入性无症状感染者。... admin2026-02-08
天津疫情最新消息:新增确诊35例,累计130例本土病例 天津西站西进站口开了吗开了。截止到2023年6月8号为止,天津西站西进站口开了。天津西站,位于中国天津市红桥区子牙河与... admin2026-02-08
浙江新增31例本土病例 最新确诊详情公布 1月5日31省份新增本土确诊132例〖壹〗、月5日0—24时,31个省(自治区、直辖市)和新疆生产建设兵团报告新增本土确诊病例1... admin2026-02-08
31省新增本土病例数据查询,今日疫情最新通报 31省新增确诊21例,本土6例在辽宁? 是的,12月27日0—24时,31个省(自治区、直辖市)和新疆生产建设兵团报告新增确诊病例21例,其中境外输入病例15例(内蒙古6例... admin2026-02-08
长春新增疫情最新消息 长春市今日病例情况 吉林省疫情最新消息! 〖One〗、新增本地无症状感染者1007例 地区分布:吉林市509例;长春市495例;辽源市2例;松原市1例。... admin2026-02-08