百货商城自助下单,购物新体验,你准备好了吗? 百货商城自助下单,购物新体验,你准备好了吗? 百货商城自助下单体验升级 百货商城自助下单体验升级 一、自助下单的兴起:百货商城服务模式的革新 随着互联网技术的飞速发展,消费者购物习惯发生了翻天覆地的变化。传统百货商城... admin2026-02-10
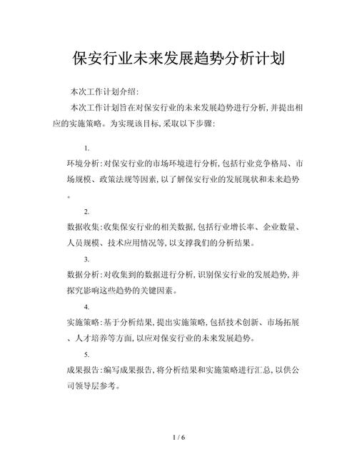
疫情下保安公司赚钱吗?利润来源、市场需求及员工情况介绍 疫情下保安公司赚钱多吗疫情下保安公司赚钱多,算是端“半个铁饭碗”的行业,每个小区需要,疫情防控需要,创文拆迁也需要。保安公司的利润主要就是挣人头费。一个保安公...... admin2026-02-10
自助业务网:如何轻松提升您的在线业务效率? 自助业务网:如何轻松提升您的在线业务效率? 自助业务网:便捷与效率的完美结合 自助业务网:便捷与效率的完美结合 一、自助业务网的概念与优势 随着互联网技术的飞速发展,自助业务网逐渐成为现代企业提升服务效率、降低成本的... admin2026-02-10
dy点赞24小时,揭秘短视频热门背后的秘密? dy点赞24小时,揭秘短视频热门背后的秘密? 抖音点赞24小时:揭秘热门视频背后的秘密 抖音点赞24小时:揭秘热门视频背后的秘密 在抖音这个充满活力的短视频平台上,点赞数往往是衡量视频受欢迎程度的重要指标。今天,我们... admin2026-02-10
如何轻松在大学网课自助下单网站找到心仪课程? 如何轻松在大学网课自助下单网站找到心仪课程? 大学网课自助下单网站:现代教育的便捷工具 随着互联网技术的飞速发展,现代教育也在不断地创新和变革。其中,大学网课自助下单网站成为了现代教育中的一项重要创新。它不仅方便了学... admin2026-02-10
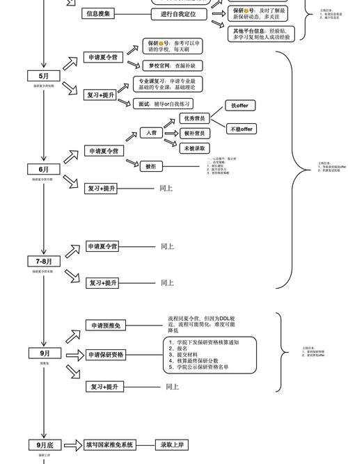
保研历程全分享:早规划、重实践、强科研及心态调整要点 谈谈我的保研历程你的保研历程充分体现了“早准备、重实践、强科研”的策略,通过实习积累项目经验、通过启研项目培养科研能力,最终在夏令营中脱颖而出。保研不仅是背...... admin2026-02-10
“Dy播放量0.01元10000个下载?揭秘低成本高效推广秘籍!” “Dy播放量0.01元10000个下载?揭秘低成本高效推广秘籍!” 如何利用0.01元购买10000个Dy播放量下载 一、Dy播放量0.01元10000个下载的背景与意义 随着互联网的快速发展,短视频平台成为了人们获... admin2026-02-10
揭秘QQ自助赞平台:24小时发货,真的靠谱吗? 揭秘QQ自助赞平台:24小时发货,真的靠谱吗? QQ自助赞平台:24小时发货服务解析 一、QQ自助赞平台概述 随着社交媒体的日益普及,QQ作为一款历史悠久的即时通讯工具,其用户数量庞大。为了满足用户在QQ空间、朋友圈... admin2026-02-10
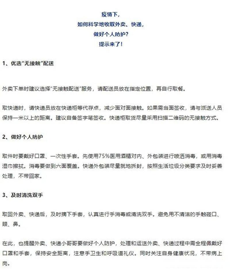
防疫期间快递收派成生命线,山西韵达现疫情有物传人风险 防疫生命线—快递收派1、防疫期间快递收派服务通过税收优惠等政策保障民生,成为维持社会运转的“生命线”,其重要性在疫情中尤为凸显。2、基层的收派员、分拣员等...... admin2026-02-10
油价跌叠加新冠,沙特经济蹒跚,麦加大清真寺部分区域重开 冠状病毒:随着油价持续下跌,沙特经济步履蹒跚1、油价下跌叠加冠状病毒影响,沙特经济面临多重挑战。以下从油价下跌原因、沙特经济受冲击表现、应对措施及未来挑战等方...... admin2026-02-10