疫情下更爱交大!抗疫高效、精神可嘉,还有转专业背景提升干货 疫情之下,我更爱交大了!1、在疫情之下更爱交大,是因为交大在抗疫过程中展现出了高效有序的组织能力、温暖贴心的后勤保障、团结互助的校园氛围以及积极应对变化的灵活...... admin2026-02-13
周口出入政策及公园门通行情况,河南疫情严重地区介绍 周口可以正常出入吗为了防控新冠疫情,各地均实施了出入管控政策,周口目前属于低风险地区,离开周口并没有特别规定,进入周口需来自低风险地区,提问检测正常,...... admin2026-02-13
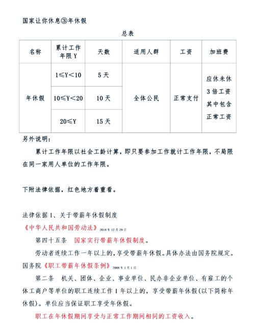
疫情期间放假时间性质、工资计算及休假相关规定说明 疫情期间,对放假几个时间的理解疫情期间不同放假时间的性质如下:2020年春节假期延长至2月2日,延长的3天性质:根据2013年12月11日修订发布的《...... admin2026-02-13
浙江金华疫情封城时间查询,2022 年 8 月 11 日等情况汇总 浙江金华疫情封城开始时间1、您好,您是想问浙江金华疫情封城开始时间是什么时候吗?通过查询相关资料显示,浙江金华疫情封城开始时间是2022年8月11日。金华是浙...... admin2026-02-13
天津医疗队援鄂归来获最高礼遇,上海疫情反复原因曝光 天津泰达医院最美逆行者日记后续选登(四)警察、志愿者们早早等候欢送,天津医疗二队提前踏上通往机场的班车,沿途武汉政府和人民用最大诚意表达谢意。历经两个小时飞...... admin2026-02-13
北京东直门来福士商场11月11日起暂停营业,原因竟然是这个 北京东直门来福士商场暂停营业,暂停的原因是什么?1、北京东直门来福士商场从11月11日起暂停营业的原因是:接政府通知,因有密接人员曾经到访,为排除风险、阻断病...... admin2026-02-13
抖音24小时自助服务,dy24到账低价下单平台入口,秒到账dy低价业务下单,真的划算吗? 抖音24小时自助服务,dy24到账低价下单平台入口,秒到账dy低价业务下单,真的划算吗? 抖音24小时自助服务:dy24到账,低价下单平台入口秒到账 抖音24小时自助服务:dy24到账,低价下单平台入口秒到账 一、抖... admin2026-02-13
桐乡疫情最新情况:新增病例数、封控小区及相关通告汇总 桐乡有疫情吗截至11月2日24时,全国当日新增本地确诊病例93例、无症状感染者11例,疫情波及19省,新增报告地区包括重庆市和四川省成都市;11月3日新增报告...... admin2026-02-13
秒赞网mzQQ微博1000jyz一键链接,QQ会员永久卡盟在线下单,真的那么神奇吗? 秒赞网mzQQ微博1000jyz一键链接,QQ会员永久卡盟在线下单,真的那么神奇吗? 秒赞网mzQQ与微博1000jyz:链接QQ会员永久卡盟的在线自助下单平台 一、秒赞网mzQQ:社交平台营销的新选择 在当前社交媒... admin2026-02-13
老挝鲜食百香果及乌兹别克斯坦石榴进口要求与流程全解析 海关总署:允许符合相关要求的老挝鲜食百香果进口?政策依据与背景公告发布:2021年11月5日,海关总署发布《关于进口老挝鲜食百香果植物检疫要求的公告》(202...... admin2026-02-13