江西无症状转确诊 新冠肺炎最新病例通报 截至11月7日24时新型冠状病毒肺炎疫情最新情况【壹】、新增确诊病例:89例境外输入:24例(分布:上海6例,云南6例,山西3例,广东3例,内蒙古1例,浙江1例,福建1例... admin2026-02-09
河北区疫情最新消息 今日病例通报 天津疫情期间哪些公交站点撤销了(持续更新) 截至2022年5月23日,天津北辰区、东丽区、河北区、静海区、蓟州区、滨海新区(汉沽区域)的全部公交站点被临时撤销。... admin2026-02-08
广东新增本土病例最新消息及活动轨迹通报 广东省新增本土确诊病例384例、新增本土无症状感染者8101例 〖A〗、月20日0-24时,广东省新增本土确诊病例384例,新增本土无症状感染者8101例... admin2026-02-07
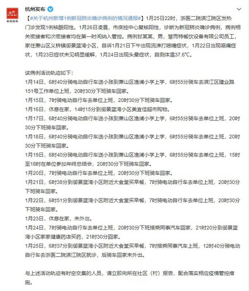
杭州新增1例本土病例详情,疫情最新消息通报 11月27日22时-28日11时杭州新增1例确诊病例+新增28例无症状 月27日22时-28日11时,杭州新增1例本土新冠病毒肺炎确诊病例... admin2026-02-07
常州阳性病例最新消息,已累计初筛17例 宣威市关于新增12例新冠肺炎核酸检测初筛阳性的通告(第55号) 〖A〗、月26日,17:00步行至五孔桥农贸市场核酸检测点采核酸,17:20回家后未外出。11月27日... admin2026-02-07
武汉新增4例确诊病例详情 最新疫情通报 2022武汉608路公交疫情紧急寻人提示022年3月2日,武汉市新冠肺炎疫情防控指挥部通报,武汉市新增本土确诊病例4例,其中部分... admin2026-02-07
武汉疫情最新消息 今日新增5例确诊病例及活动轨迹 境外输入44,本土新增1,在河南! 月28日0—24时,全国报告新增确诊病例45例,其中境外输入病例44例,本土病例1例(河南1例)。... admin2026-02-07
河北区疫情最新消息,河北区新增病例情况 天津疫情期间哪些公交站点撤销了(持续更新) 截至2022年5月23日,天津北辰区、东丽区、河北区、静海区、蓟州区、滨海新区(汉沽区域)的全部公交站点被临时撤销。... admin2026-02-07
辽宁疫情最新情况:新增69例本土确诊及6例病例行动轨迹通报 截至3月30日24时新型冠状病毒肺炎疫情最新情况含56例由无症状感染者转为确诊病例:吉林20例,上海16例,福建6例,黑龙江3例... admin2026-02-06
河北新增1例确诊病例及2例无症状病例情况 2022年10月27日石家庄长安区新增2例无症状感染者022年10月27日0—24时,石家庄长安区新增2例无症状感染者。0月27日... admin2026-02-06